声学楼论坛技术交流区基础理论室 → 关于俞锦元《扬声器设计与制作》一书中第三页的一个公式的疑问


  共有7003人关注过本帖树形打印复制链接

主题:关于俞锦元《扬声器设计与制作》一书中第三页的一个公式的疑问

帅哥哟,离线,有人找我吗?
zhuazhai
  1楼 | 信息 | 搜索 | 邮箱 | 主页 | UC


加好友 发短信
等级:业余侠客 帖子:71 积分:1361 威望:0 精华:0 注册:2008-3-11 14:05:16
关于俞锦元《扬声器设计与制作》一书中第三页的一个公式的疑问  发帖心情 Post By:2012-11-23 20:43:00 [只看该作者]

大家好:今天刚看这本书,充充电,发现第三页中,关于等效电路力阻抗回路的表达式,我自己推导了下,总是跟书上的公式不一样,

我推导出来的等效电路力阻抗回路的表达式最后一项是(BL)^2/(Re+jwLe), 分母部分没有倒数的,不知道是不是我自己推导错了,还是书有问题。

特上书本原图:

 


图片点击可在新窗口打开查看此主题相关图片如下:等效电路图.jpg
图片点击可在新窗口打开查看
 

还请大侠们多多指教


图片点击可在新窗口打开查看此主题相关图片如下:力学阻抗公式.jpg
图片点击可在新窗口打开查看
[此贴子已经被作者于2012-11-23 20:45:18编辑过]


Excellent sound for you !
 回到顶部
帅哥哟,离线,有人找我吗?
水仙
  2楼 | QQ | 信息 | 搜索 | 邮箱 | 主页 | UC


加好友 发短信 电声从业人员
等级:超级版主 帖子:6565 积分:51373 威望:10 精华:39 注册:2005-10-28 8:32:06
  发帖心情 Post By:2012-11-23 21:46:18 [只看该作者]

此图确实有错误。理想变压器是不能进行电压-电流变换的。


声学楼--声学工程师之家
QQ:350824984,邮件:adrian_chi@163.com,微博:adrian_chi,微信:adrian_chi
 回到顶部
帅哥哟,离线,有人找我吗?
水仙
  3楼 | QQ | 信息 | 搜索 | 邮箱 | 主页 | UC


加好友 发短信 电声从业人员
等级:超级版主 帖子:6565 积分:51373 威望:10 精华:39 注册:2005-10-28 8:32:06
  发帖心情 Post By:2012-11-23 21:55:19 [只看该作者]


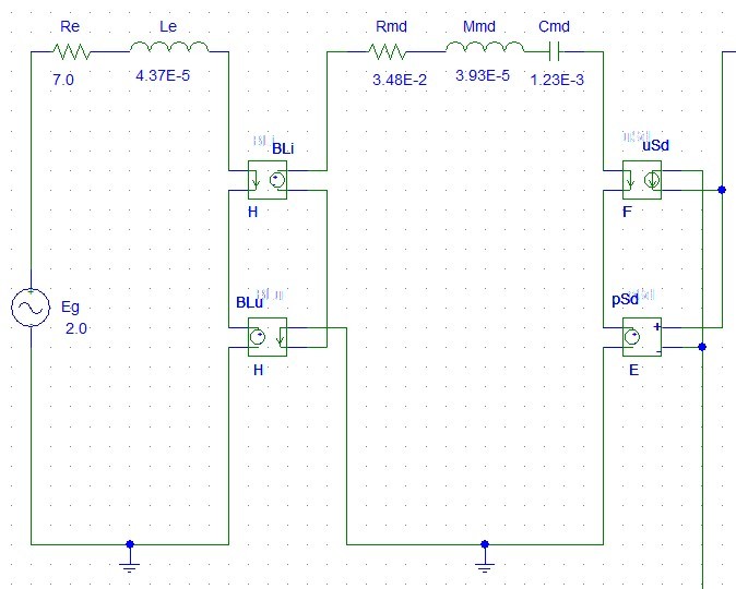
图片点击可在新窗口打开查看此主题相关图片如下:spk.jpg
图片点击可在新窗口打开查看


声学楼--声学工程师之家
QQ:350824984,邮件:adrian_chi@163.com,微博:adrian_chi,微信:adrian_chi
 回到顶部
帅哥哟,离线,有人找我吗?
水仙
  4楼 | QQ | 信息 | 搜索 | 邮箱 | 主页 | UC


加好友 发短信 电声从业人员
等级:超级版主 帖子:6565 积分:51373 威望:10 精华:39 注册:2005-10-28 8:32:06
  发帖心情 Post By:2012-11-23 22:10:33 [只看该作者]

若非要按变压器去考虑,需要进行阻抗型--导纳型变换。


声学楼--声学工程师之家
QQ:350824984,邮件:adrian_chi@163.com,微博:adrian_chi,微信:adrian_chi
 回到顶部
帅哥哟,离线,有人找我吗?
zhuazhai
  5楼 | 信息 | 搜索 | 邮箱 | 主页 | UC


加好友 发短信
等级:业余侠客 帖子:71 积分:1361 威望:0 精华:0 注册:2008-3-11 14:05:16
  发帖心情 Post By:2012-11-24 8:01:10 [只看该作者]

谢谢水仙版主的指点!



Excellent sound for you !
 回到顶部
帅哥哟,离线,有人找我吗?
玛田音箱
  6楼 | QQ | 信息 | 搜索 | 邮箱 | 主页 | UC


加好友 发短信
等级:蜘蛛侠 帖子:1078 积分:12778 威望:0 精华:0 注册:2006-7-27 20:39:17
  发帖心情 Post By:2012-11-24 8:20:02 [只看该作者]

专家误人子弟啊!!!!!!!!!!!!!!!!!!!!!!!!!!!!!!!!!!!!!!!!!!!!!!!!!!

天下国家之事,败于小人者十一,败于君子者十九,盖小人之骨柔,其气馁,其愿欲易售,其营垒亦易破;惟君子之才品自不同,而业己为众所惟,其自负也常亢而不肯下,于是为深刻,为褊浅,为执拗,不能舍己从人,以佐国家之急。   



QQ:伍肆叁捌玖零玖陆叁
SKYPE:MT13425115072
手机:壹捌玖-零贰伍伍-玖壹壹壹
 回到顶部
帅哥哟,离线,有人找我吗?
xj
  7楼 | 信息 | 搜索 | 邮箱 | 主页 | UC


加好友 发短信 野兔帮-书记
等级:版主 帖子:1149 积分:10316 威望:2 精华:10 注册:2005-10-31 9:38:55
  发帖心情 Post By:2012-11-24 14:34:57 [只看该作者]

楼上不用那么偏激,是人都会犯错。专家也不是神。

很欣赏楼主的钻劲!!!

争取在声学楼七周年年会找机会向作者当面求证!

X.J


野兔帮CEO
 回到顶部
帅哥哟,离线,有人找我吗?
水仙
  8楼 | QQ | 信息 | 搜索 | 邮箱 | 主页 | UC


加好友 发短信 电声从业人员
等级:超级版主 帖子:6565 积分:51373 威望:10 精华:39 注册:2005-10-28 8:32:06
  发帖心情 Post By:2012-11-24 18:07:39 [只看该作者]

主要看怎么理解,


声学楼--声学工程师之家
QQ:350824984,邮件:adrian_chi@163.com,微博:adrian_chi,微信:adrian_chi
 回到顶部
帅哥哟,离线,有人找我吗?
xj
  9楼 | 信息 | 搜索 | 邮箱 | 主页 | UC


加好友 发短信 野兔帮-书记
等级:版主 帖子:1149 积分:10316 威望:2 精华:10 注册:2005-10-31 9:38:55
  发帖心情 Post By:2012-11-25 10:58:21 [只看该作者]

昨天晚上和今天上午在声学楼年会现场,已经当面向俞锦元老师求证:

俞老师对于楼主的问题做了回复,正如水仙超版所言,主要看怎么理解。楼主如果有疑问,可以联系发邮件给俞锦元老师,同时俞锦元也委托水仙超版可以代为解答。

同时,俞老师提到在新版的书里面,也有一个小失误。

我在这里不先言明,希望各位有书的朋友,自己把那个小BUG给找出来。

在这里,也很感谢俞老师的豁达和胸怀,毫不讳言自己的失误,也非常欢迎大家跟他交流。俞锦元老师的邮件地址是: yjy#ggec.com.cn (请将#改为@)

X.J


野兔帮CEO
 回到顶部